Forward transmitter and return path receiver

Forward frequency range up to 1218 MHz

OIFN-F-04 AC

Specification

Type

Miscellaneous

Order number

00212287

EAN-Code

4026187280338

Product Details
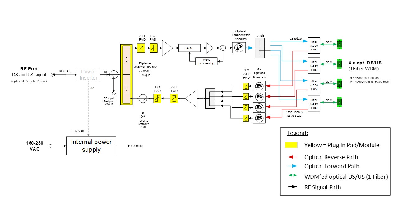
  • Forward frequency range up to 1218 MHz via F connector
  • Forward laser 1550 ±10 nm
  • split into 4 outputs (without return path)
  • Optical power per output +4 ±0.5 dBm
  • Return path receiver with WDM via diplex filter ODS 65 (65/85 MHz) or ODS 204 (204/258 MHz) as an option
  • Optical wavelength range for return path 1240-1620 nm (without 1550 ±10 nm)
  • Optical connectors SC/APC
  • Power consumption ≤18 W
Download Details
Your Cart
  • No products in the cart.